





荷香销晚夏,菊气入金秋。时下,暑热刚过,寒秋未至,黑龙江正是景美风清的好时节。一条大路通南北,自驾旅游因自在随心、形式丰富而越来越受到人们的青睐,龙江自驾旅游产业发展一路向好。
黑龙江不仅有“森林氧吧”的清新空气,“天然空调”的凉爽气温,还拥有茫茫林海、连绵湿地、美丽乡村、红色历史等丰富的自然资源和历史文化,全省各地市为自驾游客营造良好的设施和贴心的服务。
今年,黑龙江省文化和旅游厅以“梦想北方 清凉龙江”为主题,推出100条自驾游线路。其中,包括乡村自驾线路30条,湿地自驾线路15条,森林自驾线路17条,红色自驾线路18条,精品自驾线路20条。今天,围绕乡村、湿地、森林、红色、精品等不同主题,向大家重点介绍10条自驾游线路。送夏迎秋,引诗入画,一起来自驾畅游诗画龙江!
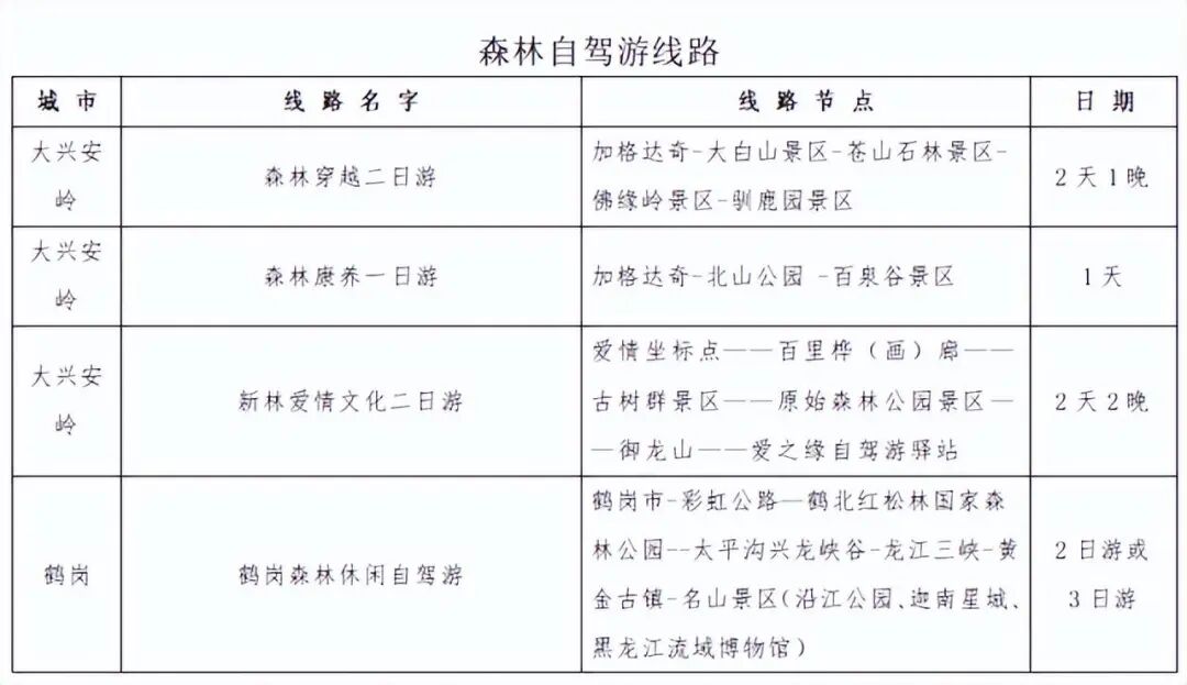
/ 森林自驾线路
黑龙江,全国最大的林业省份之一,森林覆盖率达47.3%,拥有全国最大的连片森林,国家级森林公园的数量和面积均排名全国第一,无愧“森林之冠”的美誉,稳坐中国森林C位。此次推出的森林自驾线路,包括森林康养、爱情文化、森林戏水、户外研学等不同元素,游客可在自驾之旅中畅游林海、脚踏绿波,开启令身心浸润于万顷绿荫的洗肺之旅。
推荐线路
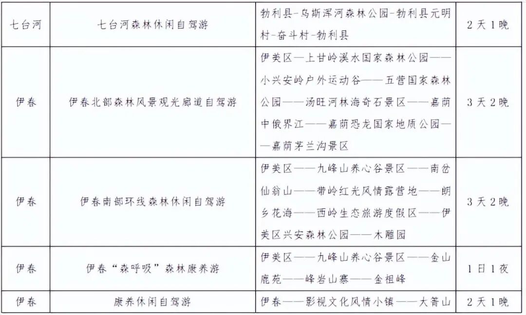
1、伊春“森呼吸”森林康养游
线路行程:伊美区——九峰山养心谷景区——金山鹿苑——峰岩山寨——金祖峰
自驾时间:1日1夜
亮点特色:伊春市坐落于黑龙江省东北部小兴安岭腹地,与俄罗斯隔江相望,是世界上占地面积最大的森林城市,拥有世界面积最大的红松原始森林,富有“中国林都”“红松故乡”“天然氧吧”等美誉。本条线路“赏”伊春,有茫茫林海的波澜壮阔之美,“游”伊春,有住木屋、看鹿群、吃森林美食等独特体验,吸引游客住进“森林里的家”。
九峰山养心谷景区
金山鹿苑
峰岩山寨
2、呼吸清肺·牡丹江森林康养游
线路行程:牡丹江—火山口国家森林公园(鸳鸯池、熔岩洞、古冰洞、响泉)—火山口国家森林公园住宿(筑·野山舍)—太平沟原始林景区
自驾时间:2天1晚
亮点特色:林海雪原的故事深入人心,在牡丹江广袤的土地上,山脉连绵起伏,森林郁郁葱葱,江河纵横交错,土地千里平畴,人民勤劳善良,素有“林海雪原”之称。本条线路走进的火山口国家森林公园,是镜泊湖世界地质公园的重要景观之一,是国家4A级旅游景区,森林覆盖率达90%以上,公园内有著名的“一池两洞天,一亭两奇观”六大神秘奇景。
火山口国家森林公园
火山口熔岩洞
太平沟原始林景区
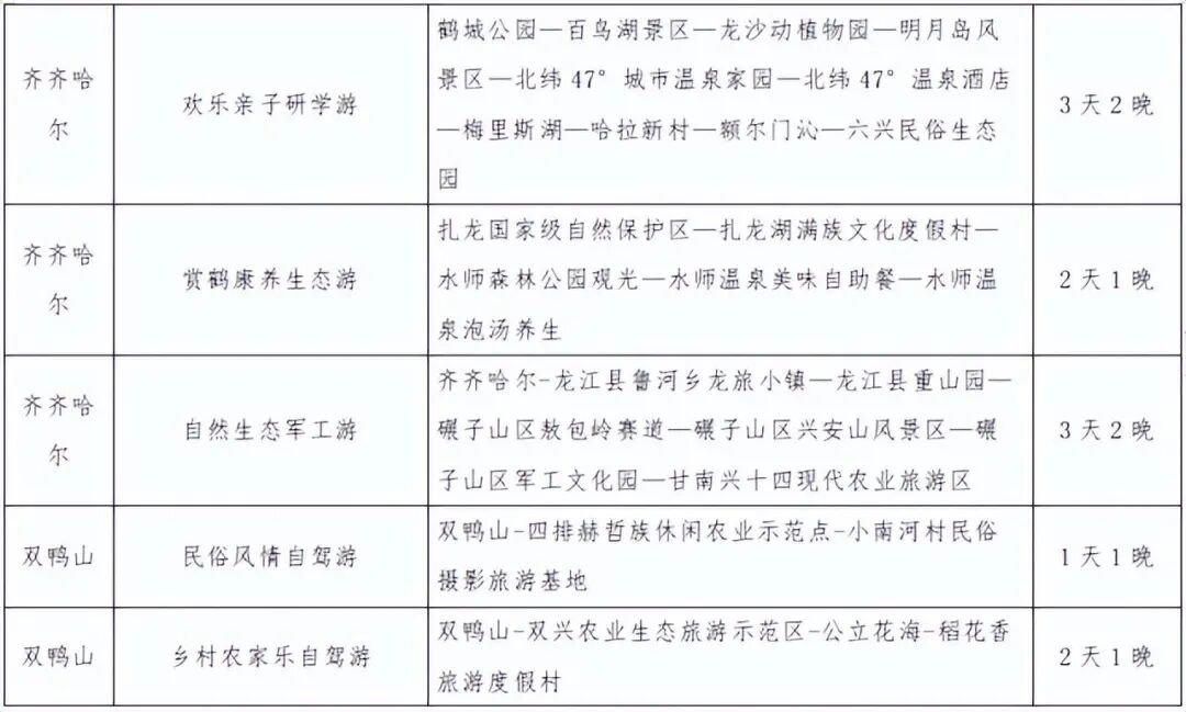
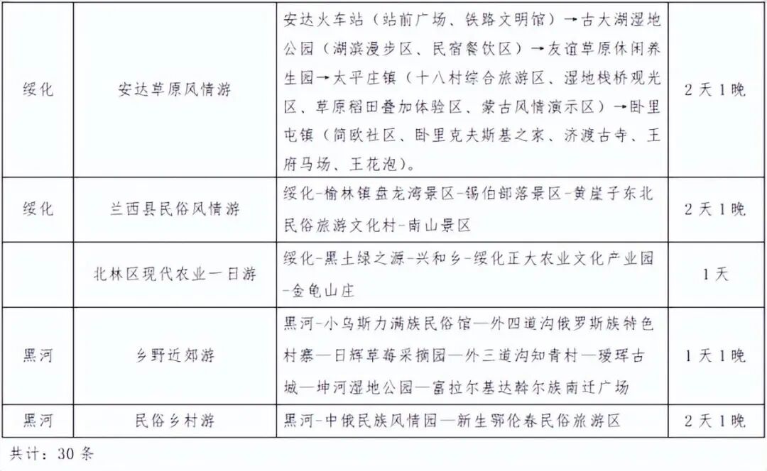
/ 乡村自驾线路
以稻田作画,以瓜果入饮,以时蔬为餐,这是中国农业农村大省、绿色食品大省黑龙江的旅游特色。伴随美丽乡村建设推进,人们回归乡野、追溯淳朴的心愿更加强烈,乡村自驾线路备受游客喜爱。黑龙江省推出农业创意、文化乡村、特色民宿、采摘观景、亲子研学等多种类型乡村游线路,可供不同游客群体的个性化选择。
推荐线路
1、黑河乡野近郊游
线路行程:黑河-小乌斯力满族民俗馆—外四道沟俄罗斯族特色村寨—日辉草莓采摘园—外三道沟知青村—瑷珲古城—坤河湿地公园—富拉尔基达斡尔族南迁广场
自驾时间:1天1晚
亮点特色:黑河是中国首批沿边开放城市,是中国北方重要边境贸易中心,是连接中俄的纽带。这里自然资源丰富,幅员辽阔,风光绝美,拥有清澈的黑龙江、洋气的楼宇街路。本条线路涵盖的自然资源和人文风韵十分丰富,既有满族、达斡尔族、俄罗斯族等少数民族风情,也有日辉草莓采摘园、外三道沟知青村等乡村旅游风味,还有名遐迩的瑷珲古城等你展开穿越之旅。
黑河外三道沟
日辉草莓采摘园
黑河坤河国家湿地公园
瑷珲历史陈列馆
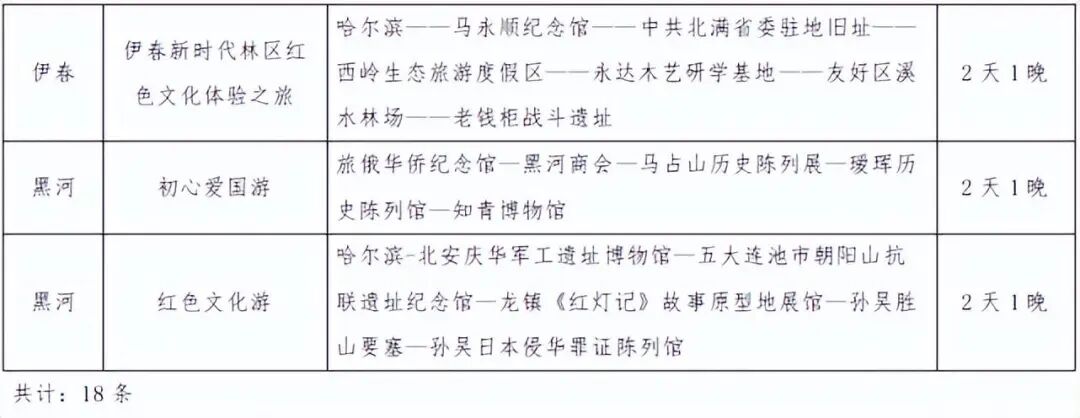
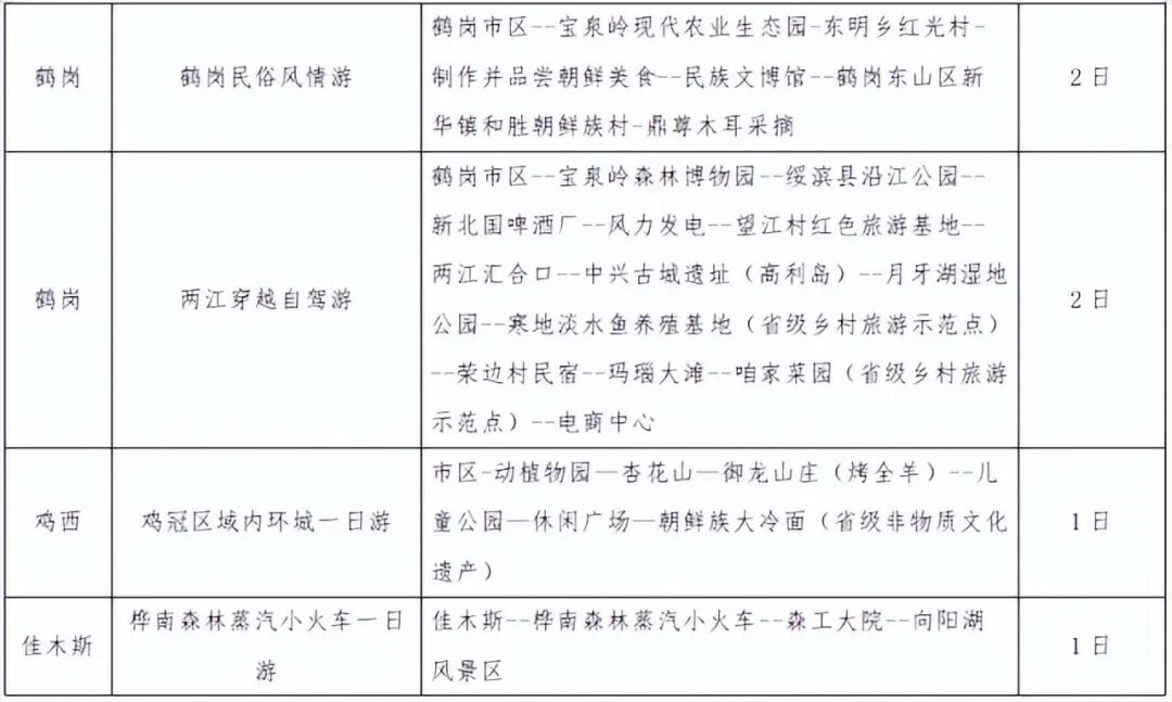
2、鹤岗民俗风情游
线路行程:鹤岗市区--宝泉岭现代农业生态园-东明乡红光村-制作并品尝朝鲜美食--民族文博馆--鹤岗东山区新华镇和胜朝鲜族村-鼎尊木耳采摘
自驾时间:2日
亮点特色:钟灵隽秀,山水盎然,活力的水城三面环江,这就是黑龙江畔的一颗明珠——鹤岗。滔滔的黑龙江在这里流淌,滋润着广袤的森林与万顷粮仓,游客不仅可以品尝“三花五罗”等特色江鱼、小兴安岭特色珍品,还可以在朝鲜族村品尝冷面、打糕、米肠、米酒等特色美食。值得一提的是,本条线路能领略到龙江现代农业的风采,体验亲自采摘的乐趣。
宝泉岭现代农业生态园花海
朝鲜族米肠
制作朝鲜族打糕
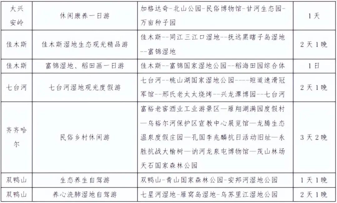
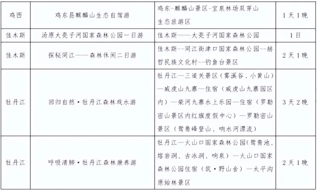
/ 湿地自驾线路
黑龙江省湿地资源丰富,具有分布广、类型多、景观美、功能完整、生物多样性丰富等特点。截至目前,全省共有10处国际重要湿地,数量位居全国第一,建立103处湿地类型自然保护区,75处省级以上湿地公园等。本次推出的湿地自驾线路,包括赏花、登山、休闲、康养、观光等不同游玩内容,游人可走近湿地感受水波不兴、鸟鸣鱼游的美好体验。
推荐线路
1、双鸭山养心洗肺湿地自驾游
线路行程:七星河湿地-雁窝岛湿地-乌苏里江湿地公园
自驾时间:2天1晚
亮点特色:双鸭山市被誉为“黑土湿地之都”,“绿色生态之城”,辖区湿地面积26.3万公顷,其中以七星河国家级自然保护区、安邦河省级自然保护区、东升省级自然保护区、千鸟湖湿地、雁窝岛湿地、乌苏里江湿地最为著名,本条线路可以一次饱览其中三大湿地之美。
七星河湿地
雁窝岛湿地
乌苏里江国家湿地公园
2、佳木斯湿地生态观光精品游
线路行程:佳木斯--同江三江口湿地--抚远黑瞎子岛湿地--富锦湿地
自驾时间:2天1晚
亮点特色:佳木斯作为北国江城、边境城市,四季分明、风光无限,大界江独具一格,大湿地闻名世界,是休闲旅游度假圣地。其中,同江三江口湿地与市区仅一江之隔,保持着原始自然状态;抚远黑瞎子岛湿地位于中俄边界的黑龙江、乌苏里江交汇处,保有完整的湿地生态系统;富锦湿地拥有钓鱼池、观景亭、乐然亭、香蒲观赏区、水葱观赏区、睡莲观赏区、芦苇观赏区、荷花观赏区八大游览观光景区。
三江口国家湿地公园
抚远黑瞎子岛湿地公园
佳木斯富锦国家湿地公园
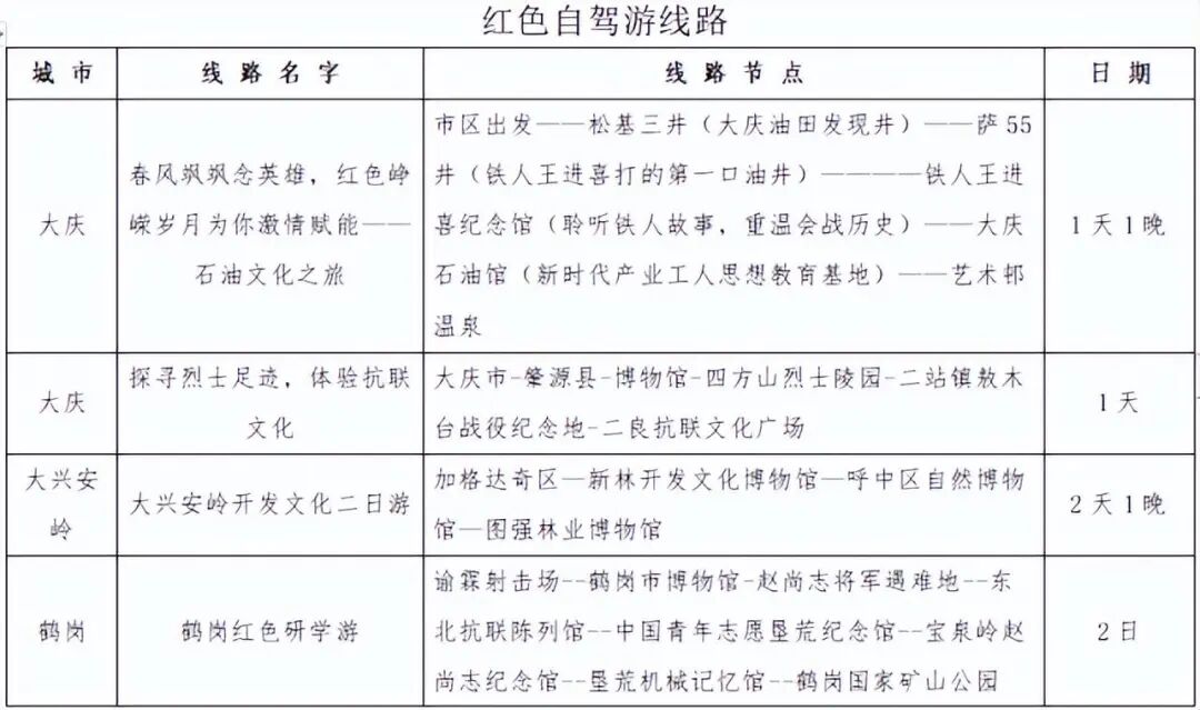
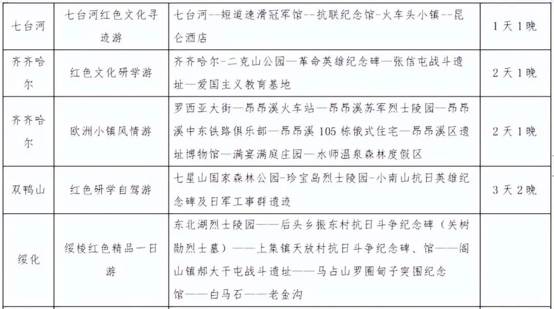
/ 红色自驾线路
红色旅游如同一面精神的旗帜,也似一座历史的卷轴,既可以观光赏景,也可以学史达今,令游客旅途中接受革命传统教育,学习革命斗争精神,并沉淀成一种厚重的文化。本次推荐的红色自驾线路涵盖抗联文化、石油文化、开发文化、红色研学、爱党爱国等丰富内容,令游客觅英雄足迹,溯精神之源。
推荐线路
1、春风飒飒念英雄,红色峥嵘岁月为你激情赋能——石油文化之旅
线路行程:大庆市区出发——松基三井(大庆油田发现井)——萨55井(铁人王进喜打的第一口油井)————铁人王进喜纪念馆(聆听铁人故事,重温会战历史)——大庆石油馆(新时代产业工人思想教育基地)——艺术邨温泉
自驾时间:1天1晚
亮点特色:历经半个多世纪风雨洗礼,大庆精神、铁人精神已经成为中华民族伟大精神的重要组成部分,激励一代又一代中华民族优秀儿女不畏艰难、勇往直前。本条线路走进大庆油田发现井、铁人王进喜打的第一口油井、铁人王进喜纪念馆、大庆石油馆等地,感受“共和国长子”为新中国建设付出的艰辛努力。
大庆铁人王进喜纪念馆
大庆石油馆
2、鸡西市虎头旅游景区休闲自驾游
线路行程:鸡西市-虎林市-虎头旅游景区
自驾时间:1日
亮点特色:虎头旅游景区是全国爱国主义教育示范基地、国防教育基地,2020年评为国家AAAAA级景区,有300多年历史的“东方第一庙、东方第一抗联地下交通站——关帝庙”、第二次世界大战终结地纪念园、侵华日军虎头地下军事要塞遗址博物馆、江滨广场、“乌苏里江第一塔”、天下第一虎巨型雕塑等特色景点。
侵华日军虎头要塞博物馆
二战终结地纪念园
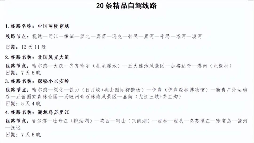
/ 精品自驾线路
黑龙江省整体地势以平缓开阔的丘陵平原为主,自驾配套设施较为完善,高速公路连通绥芬河、东宁、同江、黑河、抚远等国家一类口岸,服务五大连池、亚布力、镜泊湖、兴凯湖等重点景区,基本形成以哈尔滨为中心的4小时经济圈,非常适合大力开展自驾游活动。近年来,黑龙江省打造多条精品自驾线路,将黑龙江的生态丽风光、多彩文化与必到必游地串珠成链,进一步激活全省旅游市场活力。
推荐线路
1、中国两极穿越
线路节点:抚远—同江—绥滨—萝北—嘉荫—逊克—孙吴—黑河—呼玛—塔河—漠河
自驾时间:12天11晚
特色亮点:由黑龙江省文化和旅游厅倾力打造并重磅推出的“中国两极穿越”之旅,是一条全国顶级的自驾线路。由“华夏东极”抚远出发,迎接祖国第一缕阳光;最终抵达“神州北极”漠河,邂逅神奇天象、探访静谧村落。在2200多公里的旅途中,大界江、大森林、大湿地、大草原、中俄边境风情等风光应接不暇、尽收眼底,还有赫哲族的杀生鱼、边城黑河的俄式西餐、鹤岗萝北的朝鲜族特色家宴等美食抚慰旅途风尘。
抚远东极广场
漠河北极村
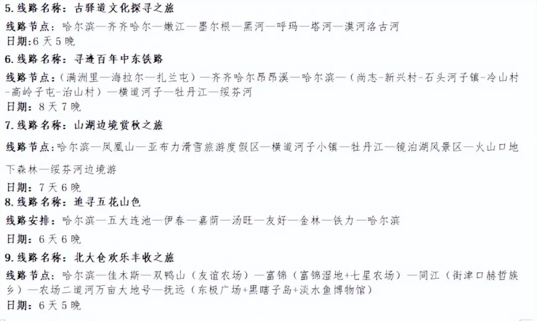
2、寻迹百年中东铁路
线路行程:(满洲里—海拉尔—扎兰屯)—齐齐哈尔昂昂溪—哈尔滨—(尚志-新兴村-石头河子镇-冷山村-高岭子屯-治山村)—横道河子—牡丹江—绥芬河
自驾时间:8天7晚
特色亮点:中东铁路是“中国东方铁路”的简称,至今已有百余年历史,在黑龙江境内的中东铁路全长1000多公里。“寻迹百年中东铁路”以历史文化与自然生态相结合为突出特点,一路途经黑龙江境内中东铁路的首站昂昂溪,以及哈尔滨、牡丹江、绥芬河等市地,参与者可以在齐齐哈尔昂昂溪火车站、哈尔滨铁路博物馆、牡丹江横道河子机车库、绥芬河铁路大白楼等地感受历史的沧桑。
横道河子中东铁路机车库遗址
绥芬河铁路“大白楼”